AOS- 2L2P


產品介紹:
圖片展示


訂購信息
銷售型號 | 說明 |
AOS- 2L2P | 支持2×RJ45千兆網口,支持攝像頭的供電 |
訂購信息
銷售型號 | 說明 |
AOS-MPCIE-1L2G5 | RTL8111H(單1000M RJ45網口) |
Intel I225/I226(單2.5G RJ45網口) | |
AOS-MPCIE-2L2G5 | Intel I225/I226(雙2.5G RJ45網口) |
AOS-2L2P | 12-24V輸入,48V POE(單、雙網口可選)/(POE功能可選) |
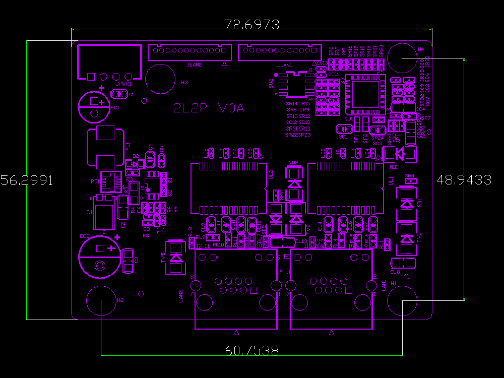
尺寸圖
單位mm

應用領域
工控機, 工業平板電腦, 自助終端, 一體機,醫療,數字標牌,POS收銀機等